?



友聯哨兵5G防爆布控球是一款具備防爆功能的5G布控球產品,專為特定行業(如石油、煉化、化工、燃氣等危險化學和易燃易爆行業)設計。產品內置高清攝像機及高性能鋰電池組,通過5G等無線網絡方式回傳至控制終端,具備防水防震防爆等特性,攜帶便捷,可快速安裝和收納,完全滿足石油、化工等作業區的移動巡檢、無人值守、臨時監控、應急指揮的應用需求。
24小時服務熱線18823204191
立即咨詢友聯哨兵5G防爆布控球是一款具備防爆功能的5G布控球產品,專為特定行業(如石油、煉化、化工、燃氣等危險化學和易燃易爆行業)設計。產品內置高清攝像機及高性能鋰電池組,通過5G等無線網絡方式回傳至控制終端,具備防水防震防爆等特性,攜帶便捷,可快速安裝和收納,完全滿足石油、化工等作業區的移動巡檢、無人值守、臨時監控、應急指揮的應用需求。
產品特點:
●防爆等級:Ex d ⅡC T6 Gb /Ex tD A21 IP66 T80℃;
●1080P高清視頻,H.265視頻編碼,向下兼容H.264,雙碼流;
● 選配支持5G雙卡,雙模/專網工作,主碼流/子碼流碼率靈活選擇;
● 支持APN, VPN功能;
● 內置WIFI,可同時支持AP(熱點功能)和STN(連接路由器)工作方式;
● 支持管理平臺以及電腦、手機客戶端實時查詢剩余電量;
● 支持TF卡本地加密存儲,內存卡不限容量 ;
● 對已存儲的錄像文件可任意設置保存時長(1-120分鐘可調)且并不破壞數據,以便于不同情況下的分段錄像管理;
● 內置GPS/北斗模塊,無需外接天線,精確定位;
● 內置天線一體化設計;
● 內置電池,可連續工作不低于12小時(25℃左右);
● 支持本地監看和三維云臺控制;
● 防爆機身設計;
● 聚焦快速準確,數字寬動態,透霧模式可選;
● 一體化設計,底部配置高吸力磁鐵,安裝快捷。








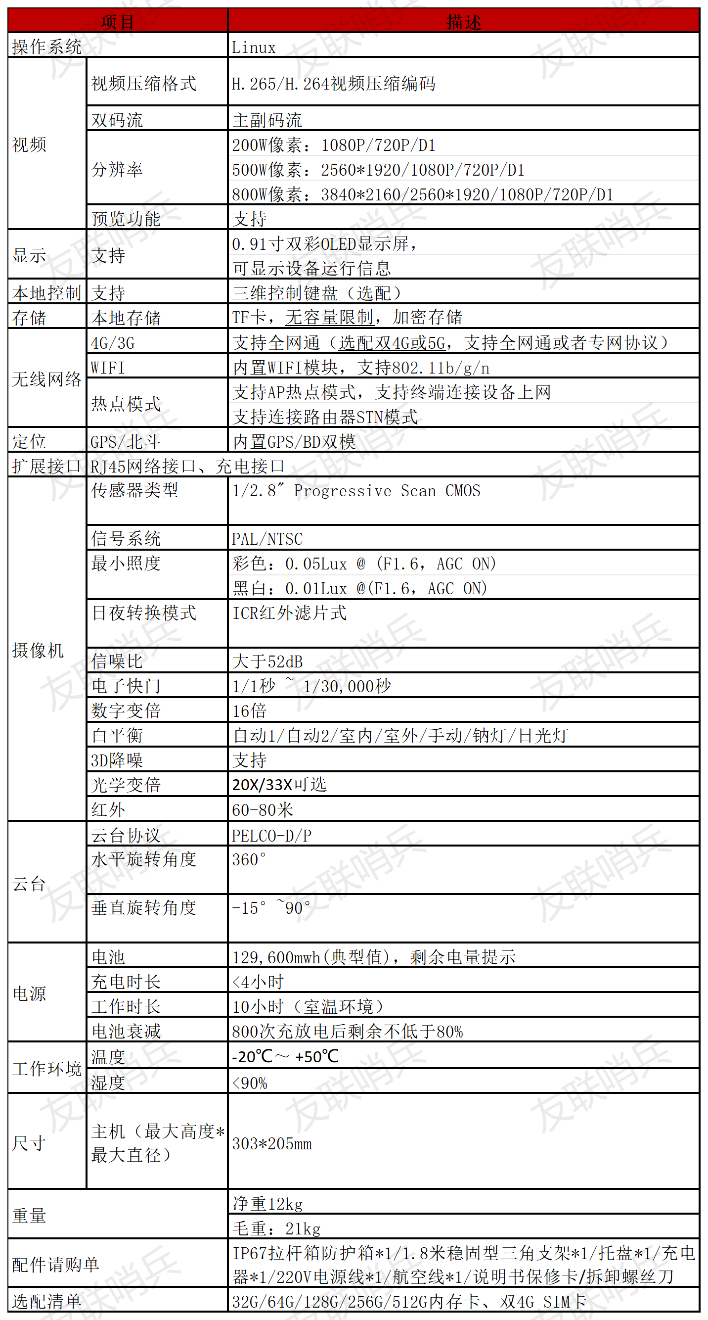
技術參數:

友聯哨兵便捷式4G/5G無線應急布控箱
友聯哨兵便捷式4G/5G無線應急布控箱 友聯哨兵便捷式4G/5G無線應急布控箱是一款高集成化箱體式視頻服務器產品,能夠兼容既有的應急指揮通信系統,并實現一定的擴展,支持 1-8用戶。服務包括:語音調度服務、視頻調度服務、視頻監控服務、集群對講服務、視頻會議服務、語音文件廣播服務、消息指令調度服務、預案調度服務等。 該產品外觀簡潔、攜帶便捷,安裝靈活方便,功能強大,可靠性高且具有超強抗振等特點。支持Onvif協議、國標GB/T28181、CMSV6, RTSP,RTMP, EHOME,主動注冊等多種私有協議定制。主要適用于戶/野外流動性較大的應
友聯哨兵4G/5G高清無線應急指揮布控箱
友聯哨兵4G/5G高清無線應急指揮布控箱 友聯哨兵4G/5G高清無線應急指揮布控箱是一款集 攝像、無線傳輸、語音對講、錄像存儲及圖像實時顯示于一體的箱體式視頻服務器產品。它采用高速處理器和嵌入式操作系統,結合IT領域中最先進的H.264視頻壓縮/解壓縮技術、網絡技術、GPS/BDS定位技術。該產品外觀簡潔、攜帶便捷,安裝靈活方便,功能強大, 可靠性高且具有超強抗振等特點。支持Onvif協議、國標GB/T28181、CMSV6, RTSP,RTMP, EHOME,主動注冊等多種私有協議定制。主要適用于戶/野外流動性較大的應用環境以及公安、消防、執
友聯哨兵高清無線應急布控箱 迷彩多槍機聯動三腳架移動布控箱
友聯哨兵高清無線應急布控箱 迷彩多槍機聯動三腳架移動布控箱 友聯哨兵高清無線應急布控箱一款集攝像、無線傳輸、錄像存儲及圖像實時顯示于一體的箱體式視頻服務器產品。它采用高速處理器和嵌入式操作系統,結合IT 領域中最先進的H.264 視頻壓縮/解壓縮技術、無線傳輸技術, 設備支持一臺主機對最多8臺前端攝像機。該產品外觀簡潔、攜帶便捷,安裝靈活方便,功能強大,可靠性高且具有超強抗振等特點。適用于火車、汽車等交通工具的行駛途中及野外流動性較大的應用環境以及公安、消防、執法、保險勘察理賠等領域。